|
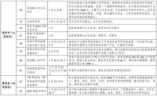
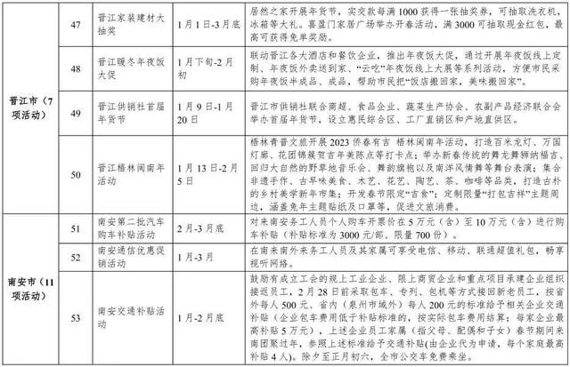
为营造喜庆、祥和的春节元宵佳节氛围,加快疫情后消费市场复苏,提振消费信心,激发消费活力,泉州市将于近日正式启动2023年“潮玩嗨购·温暖泉家”泉州迎新春消费节系列活动。系列活动围绕购、吃、住、行四大版块,将在泉州市范围内举办百场促销活动,发放千万元消费券,力争实现全市消费市场一季度开门红。 百场促销 预计发放千万元消费券 去年6月,泉州启动了“爱泉州·大乐购”促消费暨泉州优品数字化工程系列活动,发出“新时代、新消费、泉州优品、热卖全球”的呼声。泉州市以产品数字化营销、线下专场展销、商家让利促销、直播带货等形式,加快消费回补和潜力释放,半年来泉州市先后举办专场促销活动43场,累计发放汽车、商旅、工会等电子消费券超9000万元。 进入新一年,由泉州市商务局牵头主办的“潮玩嗨购·温暖泉家”主题促消费活动将继续为消费市场“加把火”。以市县联动、政企联手的方式,结合春节、元宵传统消费旺季,2023年“潮玩嗨购·温暖泉家”泉州迎新春消费节系列活动将围绕购、吃、住、行四大版块,策划举办百场促销活动,发放千万元消费券。届时,政、企、商户、平台、金融机构将多方联手,让利数十亿元。同时,促消费相关政策也将全面支持商圈百货、餐饮美食、汽车家电、酒店住宿等受疫情影响严重的行业加快恢复发展,让疫情后消费动起来、热起来、亮起来。通过系列活动,助力消费回补和潜力加快释放,增强消费对经济发展的基础性作用。 十一大主题 开春购物狂欢“嗨”遍全城 俗话说“火车跑得快,全靠车头带”。作为2023年开年第一场大型促消费活动,“潮玩嗨购·温暖泉家”泉州迎新春消费节系列活动也为泉州市新一年的消费定下了基调、注入了“强心针”。2023年春节、元宵前后,泉州市商务局将牵头组织十一个主题促消费活动,打造不落幕的泉州优品购物狂欢节。 千万商超消费券发放活动 组织泉州市主要连锁商场百货举办年货节活动,春节、元宵期间发放消费券。 新春国潮品牌大放价活动 各专业市场、各品牌企业工厂店内举办品牌企业大放价、百家专业市场大促销等活动,包括在晋江豪新食品市场设置年货节活动,以纺织鞋服、食品饮料、建材家居等泉州传统特色产品为卖点,结合品牌企业自有场地工厂店,开展商品集中展示和促销,同时,各县(市、区)举办专业特色产品促销活动,引导消费者到店采购。 泉州特色礼品年货节 在德化、安溪、永春举办县市区特色产品年货节活动,开展陶瓷、茶叶、藤铁、香制品等特色礼品线下促销和线上直播带货等活动。 “最闽南”美食嘉年华活动 评出“最闽南”十大名厨、二十道名菜、三十家名店和十家预制菜名企,联动主流媒体全方位、多角度展示“最闽南”的美食文化和人文风貌,提升闽南美食的知名度和美誉度,打造“最闽南”城市IP;同时联合美团打造“最闽南”美食嘉年华线上会场,推出“最闽南”美食专区,发动100家以上餐饮企业入驻专区;美团配套餐饮促消费资金,鼓励餐饮行业丰富线上菜品,线上线下联动促餐饮消费。 预制菜商品新春销售活动 组织预制菜食品企业在线下专业市场、线上电商平台、外卖平台等充分展销,做大预制菜春节消费,推广销售预制菜产品,推动线下线上预制菜销售量扩大。 “古早味”老字号嘉年华活动 组织泉州老字号企业亮相促销,让市民品鉴美食、感受闽南传统美食文化魅力,助推老字号融入新时代、开创新形势、展现新风采。 酒店补贴促销活动 组织限上住宿企业上线电商平台并开展补贴促销活动,泉州市范围发放住宿消费券,鼓励各酒店创新服务,推出隔离、防疫消毒、营养餐等个性化安心套餐,满足疫情新形势下居民需求。 新春建材家电乐购节 组织各大建材家居、家电、手机销售卖场统一组织新春乐购优惠活动,泉州市范围发放建材家电大额消费券。 新春惠民购车节 组织汽车行业相关协会联合鲤城、洛江、晋江、开发区等地各个汽车4S店举办新春惠民购车节,发放购车补贴。 汽车油品惠民消费节 组织成品油销售企业等在泉州市各加油站点开展汽车油品惠民消费节,在泉州市发放汽车加油消费券。 公交出行免费 春节期间,泉州市财政局、市公交集团将组织开展居民免费乘坐泉州市公交集团所属公交线路的惠民活动。 除十一大主题专项促消费活动之外,各县(市、区)、泉州开发区、泉州台商投资区还将根据属地特色产业、产品,聚焦春节、元宵传统节日活动主题,策划举办“一县一特色”系列活动。政府拿出强有力的政策和真金白银的补贴,企业拿出最大的诚意、最优的产品、最划算的价格,运营商、电商平台、金融机构等全面助力。通过一场接一场的购物节、一个又一个的促销季、一次又一次的购物狂欢,将品类丰富、质优价美的各式泉州优品呈现给消费者,把实惠和优惠带给市民,为居民福祉添砖加瓦。 2023年各县(市、区)新春促消费活动表 |





闽公网安备 35010202001063号





