|
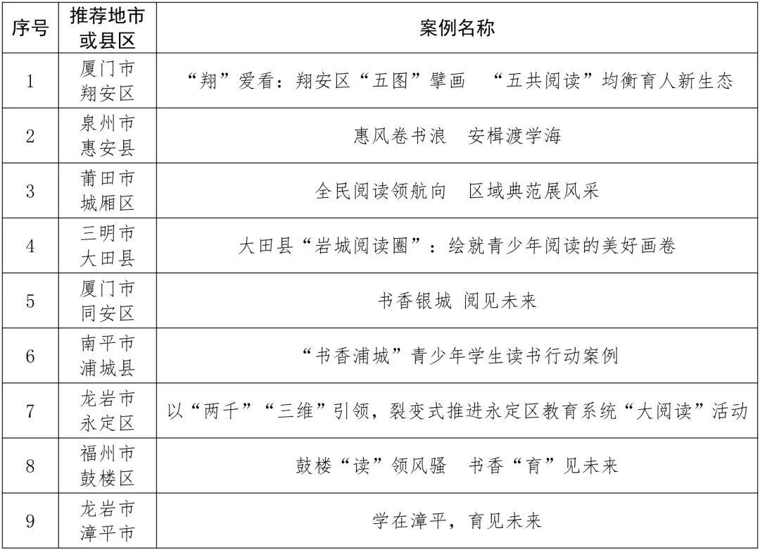
省教育厅日前印发《关于公布第六批中小学劳动教育实践基地等六项特色项目的通知》,确定福建省春秋农林科技有限公司等7个申报单位入选福建省第六批中小学劳动教育实践基地名单;泉州市培元中学《“五色融创 四维联动”:新型劳动教育赋能新时代劳动者成长》等21个项目入选福建省第七批劳动教育实践特色项目名单;福建行知行研学实践教育基地等10个申报单位入选福建省第八批中小学生研学实践教育基地名单;德化县中小学生社会实践基地等1个申报单位入选福建省第八批中小学生研学实践教育营地名单;厦门市翔安区《“翔”爱看:翔安区“五图”擘画“五共阅读”均衡育人新生态》等9个案例入选福建省区域读书案例名单;福建省厦门双十中学等26个申报单位入选福建省书香校园名单。 福建省第六批劳动教育实践基地入选名单
福建省第七批劳动教育特色项目入选名单
福建省第八批中小学生研学实践教育基地 入选名单
福建省第八批中小学生研学实践教育营地 入选名单
福建省区域读书案例入选名单
福建省书香校园入选名单
|











闽公网安备 35010202001063号





