福建消费网

福州1项目入选!国家能源局公布试点名单

来源:国家能源局     发布时间:2026-02-28 07:19:27

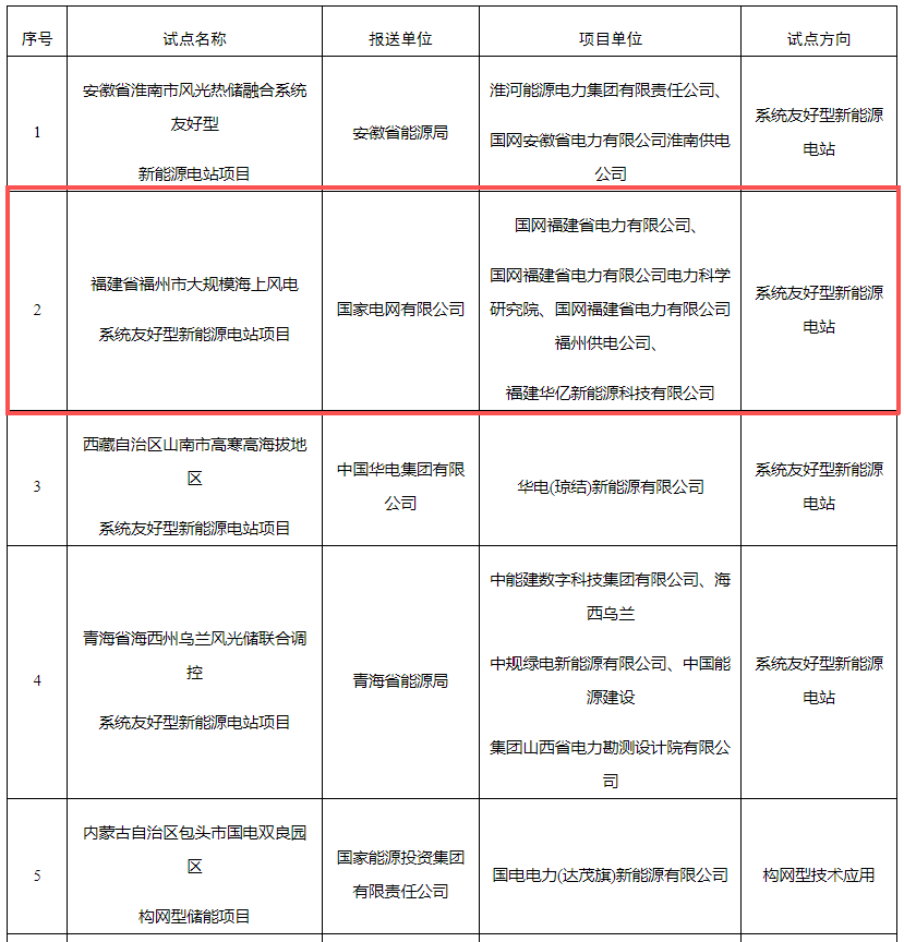
日前,国家能源局公布首批新型电力系统建设能力提升试点名单。其中,福州市大规模海上风电系统友好型新能源电站项目和宁德市宁德时代虚拟电厂项目入选新型电力系统建设能力提升试点项目名单,宁德市入选新型电力系统建设能力提升试点城市名单。一起来看↓

福州1项目入选!国家能源局公布试点名单

新型电力系统建设能力提升

试点项目名单(第一批)

福州1项目入选!国家能源局公布试点名单

福州1项目入选!国家能源局公布试点名单

福州1项目入选!国家能源局公布试点名单

福州1项目入选!国家能源局公布试点名单

福州1项目入选!国家能源局公布试点名单

福州1项目入选!国家能源局公布试点名单

新型电力系统建设能力提升

试点城市名单(第一批)

福州1项目入选!国家能源局公布试点名单


责任编辑:沙鹏成
首页 | 版权声明 | 网站介绍 | 联系我们 | 公共服务 | 衣食住行 | 日常消费 | 图片 | 视频 | 区域

Copyright © 2020-2029 福建新消费 福建消费网 版权所有
法律顾问:福建联合信实律师事务所 邱兴亮律师
闽ICP备20009188号       闽公网安备 35010202001063号